jnh官网

国网推荐厂家 | 服务热线:

10kV开关柜线路保护试验知识分享

在10kV线路出线方式中,由于开关柜出线较架空出线具有占地小、操作方便、运行可靠等优点,10kV线路多采用开关柜出线方式。

     10kV高压开关柜的线路保护装置多数采用分散式组屏(独立在开关柜上),少数采用集中式组屏(集中在保护屏上),但它们的保护二次回路是一致的。

     当10kV高压开关柜内故障及异常运行时,继电保护装置能快速、可靠的动作,有选择性的跳开相关断路器,对故障进行可靠隔离。

10kV开关柜



1


主体构成



图片

    如上图所示10kV线路出线方式可分为:开关柜出线和架空出线两种,开关柜出线方式由于一次设备集中,占地面积较少,操作方便,运行可靠得到了广泛运用。

     常见的10kV高压开关柜包含有母排、出线电缆、断路器(含手车式)、电流互感器、零序电流互感器、避雷器、隔离开关(含地刀)、防误闭锁装置(电气和机械)、带电显示装置和保护装置等。


2


10kV开关柜


保护回路构成


图片

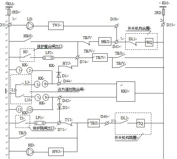
10kV线路保护装置回路示意图

10kV开关柜



3


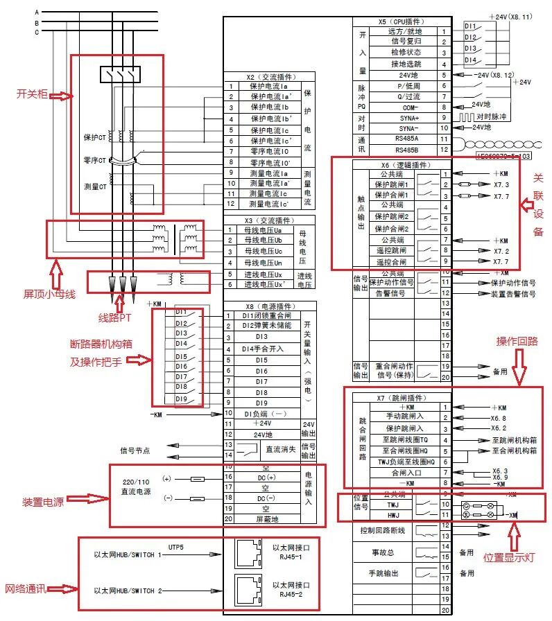
交流回路


1、电流回路

图片    10kV开关柜内的电流互感器二次接线引到端子排上进行一点接地,空余绕组引出至端子排短路接地。


2、电压回路

图片

   10kV开关柜母线电压取自屏顶小母线,小母线的电压取自电压并列装置,线路电压取自线路电压互感器,电压N600有且仅有一点接地。


3、照明回路

图片10kV照明回路电压取自屏顶小母线,是交流电压。


4


10kV开关柜


直流回路


1、信号回路

   10kV开关柜内信号包括断路器位置、隔离开关位置、告警信号、闭锁信号、动作信号。


2、控制回路

图片


3、电源回路

    10kV电源回路分为独立的装置电源、控制电源、储能电源。


10kV线路保护试验

图片

10kV线路保护装置常见配置如下保护:

a)三段式定时限过电流保护,每段功能及方向可通过控制字投退;

b) 两段式定时限零序过流保护,第Ⅰ段动作于跳闸,第Ⅱ动作于告警;

c) 低周减载;

d) 高周解列;

e) 低压保护;

f) 三相重合闸;

g) 闭锁简易母差保护;

h) 过负荷告警;

i)小电流接地选线。

     保护装置校验方法为:按右图所示接线,用继保测试仪输出故障量来检验保护装置。


状态序列进行整组试验:

1、“状态1”为故障前状态,其时间应大于重合闸充电时间。

2、“状态2”为故障状态,若选择时间触发方式,该状态时间应大于保护动作时间;若选择“开入量触发”,为防止保护接点抖动影响试验,应设置30ms左右的“触发后延时”。

3、“状态3”为正常状态,在这个状态下等待重合闸到来,触发方式的设置和应注意的问题相同。

4、“状态4”为重合状态,在这个状态设置第二次故障。故障的类型可以和第一次故障相同,也可以不同。相同的话,模拟的是永久性故障,不同的话,模拟的是转换性故障。

10kV开关柜弧光保护

    由于10kV高压开关柜内设备间隔较为狭窄,当柜内设备由于故障产生弧光时,弧光将以300m/s的速度爆发,将对母线和开关柜造成极大的损坏,弧光保护装置根据弧光传感器采集到的柜内光强度变化结合电流瞬间变化,瞬时出口切除进线开关,进而保护设备和操作人员的安全。图片

试验中常见问题浅析

◆相关压板未投入,压板投错;

◆电流端子接错,电流误碰,电流回路开路;

◆电压端子接错,N线未接入,电压回路短路;

◆参数设置不合理;

◆控制字或软压板未投入;

◆重合闸试验:未满足重合闸充电条件或存在闭锁,为满      足 重合闸检定条件;

◆传动试验:出口压板投错,断路器侧人员未进行安全隔离。


1、控制回路断线

图片

如上图分析控制回路断线原因有以下几点:

1、控制电源空开跳闸或电源线松脱;

2、断路器位置辅助接点故障;

3、分合闸线圈烧毁;

4、分合闸至线圈接线松脱;

5、储能结构未储能(储能位置辅助接点故障或电源未合)。


2、直流接地

直流接地的原因:

a、信号或控制电缆因绝缘层损坏而直流接地;

b、信号或控制电缆因空气潮湿、尘土粘连而直流接地;

C、交流电源串入直流回路而直流接地;

d、人为误动、误操作、误接线导致直流接地。

直流接地的查找办法:

①首先确定是正极接地还是负极接地,测量正负极对地电压,有效区分是正极接地还是负极接地;

②两段母线之间的区分,使查找的接地不会大范围扩大,确定发生直流接地在哪一段;

③如果有直流接地选线的装置,不能准确确定,有误报的现象,请退出运行中的直流接地检测仪;

④如果站内二次回路有在施工的或有检修试验的应立即停止,拉开其工作电源,看信号是否消除;

⑤采用分段分部位拉路法,操作电源一定要由蓄电池供电,先停下重要的回路,如信号回路和照明回路等。


本文来自:『   网络   』版权归原作者所有,如有侵权请联系jnh官网删除。

产品咨询及购买                                     
专业的销售工程师会给您周全、贴心的技术解答和选型指导。     
电  话: / 87575258
24小时销售咨询:(微信同号)
邮  箱:
传  真:

微信扫一扫快速报价                                  
友情链接: 绝缘电阻测试仪无线高压核相仪直流电阻测试仪三相钳形相位伏安表     武汉jnh官网电气有限公司是生产电力检测设备,电力试验设备,电力检测仪器,电力测试仪器的厂家!
销售选型热线
SALES SELECTION HOTINE
                                 
武汉jnh官网电气有限公司    地  址:武汉东湖开发区光谷大道62号光谷关南福星工业园  网  址:fengshangongche.com  邮  编:430075        
登录
登录
其他账号登录:
我的资料
留言
回到顶部
金年会 金年会 金年会 金年会 金年会 千亿球友会 千亿球友会 千亿球友会